项目调研丨以太坊再质押项目ignLayr白皮书四大看点(内附完整版中文白皮书)
欧易交易所又称欧易OKX,是世界领先的数字资产交易所,支持400多种数字货币交易,并可查看货币最新价格行情。
注册下载,立即领取价值高达60,000元数字货币盲盒
北京时间2月21日下午,被众多一线投研机构视为2023年以太坊最重要的创新,有可能开启以太坊新叙事方向的项目Eigenlayer终于披露了其第一版白皮书。
EigenLayer是以太坊的再质押集,允许共识层ETH质押者选择验证构建在以太坊生态系统之上的新软件模块。
本期Web3CN将为大家提供EigenLayer完整版中文白皮书,并具体介绍该项目,以及分析Eigenlayer为何具有潜力?白皮书有哪些看点?

要理解“再质押”需要从以太坊合并说起。
2022年9月15日,以太坊合并完成了以太坊网络从工作量证明(POW)向权益证明(POS)的过渡。在PoS共识机制中,需要质押一定数量的ETH才能成为以太坊节点,且质押的ETH和奖励无法随时取出,这影响了大家质押ETH的意愿。
在今年以太坊上海升级之后,自由冲提的时代将来临。上海升级允许质押者取出他们的ETH和奖励,对于提高大家质押意愿大有帮助。
同时,为了解决质押ETH的流动性,LSD(全称Liquid Staking Derivatives,即流动性质押衍生品)赛道逐渐成长起来,成为DeFi衍生品。
当投资者将某种代币质押到某个协议中,LSD协议将按照1:1的比例为用户铸造出流动性质押代币来参与其他项目。也就是说,投资者除了能够获得质押奖励之外,还能解锁额外的收入来源。
再质押(Re-staking)是LSD赛道里重要的部分,是将质押的ETH进行二次质押、并解决非结算层DApp的信任及安全性。其中,EigenLayer是该赛道的代表,让质押用户除了 PoS 质押外,同时可以把资金重复质押到其他项目,从本质上提高质押的资本效率。

随着ETH释放、套利驱动和LSD协议的发展,市场普遍预计ETH质押率会持续上涨,以太坊当前质押率正在接近14%,以PoS公链典型质押比率的 40-70% 来计,增长空间大。在不考虑ETH价格的情况下,LSD将会成长为一个千亿业务体量的赛道,再质押也将迎来快速发展。
EigenLayer开启以太坊新叙事方向EigenLayer不仅是再质押赛道的代表,也是该概念的发起者。可以说,EigenLayer开启了以太坊的新叙事方向。

EigenLayer是以太坊上的一组智能合约,允许共识层ETH质押者选择验证构建在以太坊生态系统之上的新软件模块。质押者通过授予 EigenLayer 智能合约对其质押的ETH施加额外削减条件的能力来选择加入,从而允许扩展加密经济安全性。
通过选择加入EigenLayer,质押者可以验证多种类型的模块,包括共识协议、数据可用性层、虚拟机、守护者网络、预言机网络、桥、阈值加密方案和可信执行环境。
EigenLayer不是在模块之间分散安全性,而是在所有模块中聚合ETH 安全性。这提高了依赖模块的去中心化应用程序(DApps)的安全性。
此外,由于这些多形式模块提供了新的费用分摊机会,ETH的价值也有所增加。
EigenLayer还作为当以太坊的分级系统,在最佳创意被集成回以太坊之前,可以在多形式变化中对新的创新进行实战测试,例如 Danksharding 和提议者/构建者分离。
EigenLayer开创了一个无许可创新的新时代,在这个时代,创新者不需要建立自己的信任网络来实现新的分布式验证模块,而是可以依靠 ETH 再质押者通过 EigenLayer 提供的安全性和去中心化。
EigenLayer核心团队背景
创始人:Sreeram Kannan :华盛顿大学计算机工程系副教授,华盛顿大学区块链实验室(UW-Blockchain-Lab)负责人,发表区块链相关论文20余篇。
Soubhik Deb:华盛顿大学在读博士,华盛顿大学区块链实验室研究员。
Robert Raynor: 华盛顿大学在读博士,电子与计算机工程系。
Bowen Xue:华盛顿大学电子工程硕士,助理实验员。
Jeffrey Commons:华盛顿大学,智能合约架构师。
Gautham Anant:华盛顿大学计算机专业,开发者。
Vyas Krishnan:伊利诺伊大学,全栈软件开发。
EigenLayer发展历史2022年4月EigenLayer开始了内部测试网测试
2022年5月参加了以太坊DevConnect开发者大会路演和ZK峰会路演
2022年7月注册推特账号
2023年2月,发布项目白皮书
从各方面情况来看,项目正在紧锣密鼓的开发之中,团队也在进行一些宣传推广,总体还处于较早期的阶段。
EigenLayer白皮书四大看点2月21日,以太坊再质押协议 EigenLayer 发布首版白皮书,描述了核心开发人员将在今年将发布的第一版协议中实施的关键构思,包含潜在的 EigenLayer 模块列表(例如 MEV、测序),未来几周官方将在论坛上发表文章,探讨每个用例。此外,官方还启动了 EigenLayer讨论论坛,重点关注EigenLayer协议、EigenDA 开发、新的中间件这3个主题。
那么本次发布的第一版白皮书有何看点?
看点1:EigenLayer解决碎片化可信网络问题目前,数以千计的去中心化应用(DApps)构建在以太坊之上。一个可信的去中心化底层网络价值基础源于:开发者不需要任何声誉或信任,就可以让其开发出来的DApp被任何信任该底层区块链并验证的人采用。
然而,任何不在EVM之上部署或证明的模块,都无法利用以太坊可信底层的安全性。它们需要搭建自己独立的AVS(主动验证系统),为自己的系统安全负责。
但目前的AVS体系对一些DApps来说,安全系数被削弱了。
对此,EigenLayer引入了2个新概念,即再质押和自由市场治理来实现将以太坊的安全性扩展到其他系统以及提升治理的效率。
(1)再质押
EigenLayer提供了一种新的池安全性机制,使模块能够通过再质押的ETH而不是它们自己的代币来保护。任何具有链上削减合约的 AVS 都可以由EigenLayer保护。
(2)自由市场治理
EigenLayer提供了一种开放市场机制,该机制说明了其池安全性如何由验证器提供并由AVS 使用。作为一种自由市场机制, EigenLayer 为验证器提供了通过选择加入或退出在 EigenLayer 上构建的每 个模块来确定自己的⻛险/回报权衡的机构。
EigenLayer上的AVS可以租用以太坊验证者的安全服务,有以下好处:
①新的AVS可以从以太坊的大型验证器集中引导安全性;
②EigenLayer的原生ETH质押者的边际资本成本最小;
③EigenLayer大大增加了破坏成本(130亿美元);
④EigenLayer为ETH质押者提供了几个他们可以参与的额外收入来源。
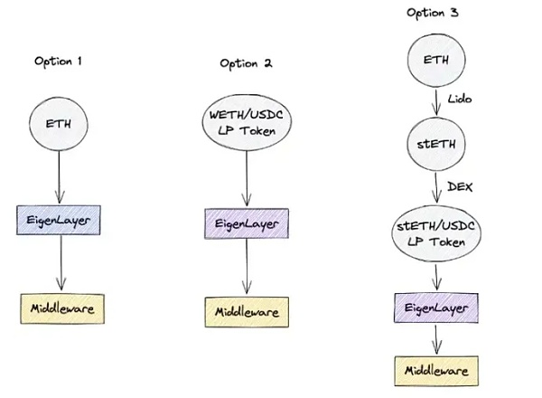
看点2:EigenLayer支持多种质押模式EigenLayer为收益堆叠提供了多种途径,允许质押者通过获得新的AVS 来赚取额外的收益。

在EigenLayer 中,有几种形式的再质押:
(1)原生再质押。验证器可以通过将其提款凭证指向EigenLayer合约,来再质押他们的ETH。
(2)LSD再质押。验证器可以通过质押他们的LSD(已经通过Lido和RocketPool等协议再质押的ETH)进行再质押,方法是将他们的LSD转移到EigenLayer智能合约中。这相当于 DeFi →EigenLayer收益堆栈。
(3)ETH LP再质押。验证器对包含ETH的一对LP代币进行质押。这相当于DeFi→EL收益堆栈。
(4) LSD LP再质押。验证器对包含一个流动性质押ETH代币的一对LP代币进行质押,其中,例如Curve的stETH-ETH LP代币,从而采取L1 → DeFi→EL收益堆栈路线。
看点3:EigenLayer的风险管理机制加密经济的安全性量化了攻击网络的成本,该成本被称为“破坏成本(Cost-of-Corruption)”。当破坏成本大于可能的破坏收益(Profit-from-Corruption)时,系统便获得了很强的安全性。EigenLayer的罚没机制会提高破坏成本并让加密网络更加安全。
EigenLayer中存在两类风险:
(1)许多运营商可能串通攻击一组AVS。
解决方案:EigenLayer用一个机制来确定使用再质押的一个运营商或一组运营商,是否可能通过某种串通产生安全漏洞。通过创建一个开源的加密经济仪表板,EigenLayer将允许 AVS来监控参与其验证任务的一组运营商是否在许多其他AVS中根深蒂固。AVS可以在其合约中制定规范,仅激励参与少量AVS的EigenLayer运营商。
(2)基于EigenLayer构建的AVS 可能存在意外的罚没漏洞(slashing vulnerabilities),这是诚实节点被罚没的⻛险。
解决方案:EigenLayer希望任何AVS都需要进行适当的安全性审计,以获得质押者和运营商的选择。其次,EigenLayer中有一个治理层,其主要由以太坊和EigenLayer社区的重要成员组成,它有能力通过多重签名否决罚没决定。
看点4:EigenLayer生态(1)支持新的应用场景
EigenLayer通过提供AVS服务可以支持很多类型协议,包括:数据可用性层、去中心化定序器(sequencer)、连接以太坊的轻节点桥、Rollup之间更快的桥、预言机、事件驱动的激活功能、MEV管理、低延迟的侧链、帮助以太坊实现single slot最终性等。
(2)利用质押者异构性,大规模扩展区块空间
EigenLayer允许在计算能力、⻛险 偏好、奖励偏好和身份方面表达跨再质押者 的异构性,同时还允许模块根据这些偏好和特征的组合招募再质押者。
(3)打破了民主和灵活性之间的权衡
EigenLayer允许在以太坊信任网络之上 构建灵活性创新,同时让以太坊的核心以谨慎和稳定的方式继续升级。这实现了两全其美。此外,EigenLayer 上可 能的无许可创新速度远远超过了任何自上而下的治理模型中的创新速度,在这种模式下,决策仅限于一小部分实体或个人。

在这种配置中,⻓期稳定性由以太坊基础层提供,以太坊基础层一如既往地经过精心升级,而短期内所需的灵活性 创新则通过自由市场的EigenLayer进行分配。
(4)可以推进以太坊质押者的去中心化
EigenLayer给AVS 提供了一个能够购买去中心化的市场。随着越来越多的 AVS 指定只有家庭 验证器才能参与他们在 EigenLayer 上的任务,这使得在以太坊上运行家庭验证器节点更有利可图,从而激励去中心化。
(5)支持多代币的节点群
AVS可以将两个节点群视为两个独立的节点群,并使用 AND 子句将两 个节点群中的多数响应合并在一起。这种定义多个节点群的灵活性为 AVS 提供了一个机会,可以将自己的代币作为实用代币引导并为其协议累积价值, 同时使用再质押的 ETH 节点群来对冲自己代币的死亡螺旋。

(6)商业模式
AVS可以在EigenLayer之上构建的商业模式包括:纯钱包模式、费用代币化模式、使用协议原生代币支付模式和双币质押模式。
EigenLayer仍需研究和探讨此前报道,EigenLayer正在进行A轮融资,拟筹集5000万美元,该轮融资完成后,将使EigenLayer交易后股权估值达2.5亿美元、完全稀释估值FDV达5亿美元。
EigenLayer让我们看到了质押代币效益最大化的可能性,开启了以太坊新叙事方向。
但对于运行Eigenlayer的验证器来说,安全性是一个严重的问题,Eigenlayer多了一个信任层,也将带来新的黑客攻击。且项目方主权丧失,共识层直接“外包出去”,以太坊价值捕获增加,合作项目价值捕获能力降低。
总结来说EigenLayer仍在早期阶段,缺少实际例子,仍需要进一步研究和讨论。目前,该项目仍在测试开发中,主网预计在今年5月至7月推出,可以持续关注。
点击“阅读原文”获取完整版中文白皮书
参考:EigenLayer:WhitepaperBixin Ventures《一文速览EigenLayer白皮书:共识层的扩容》李科《新项目|EigenLayer:通过再质押(Re-Staking)打造以太坊上的共识中枢》Cabin VC《EigenLayer 的 Re-staking:会催化 LSD 板块的下一波吗》币圈岁月《LSD没整明白 “再质押”叙事就来了》
编辑:Bowen@Web3CN.Pro
声明:web3中文编辑作品,内容仅代表作者立场,且不构成投资建议,请谨慎对待,如文章/素材有侵权,请联系官方客服处理。
文章来源于Bitpie比特派钱包。
欧易安卓下载:立即前往欧易IOS下载:立即前往
声明:本站所有文章资源内容,如无特殊说明或标注,均为采集网络资源。如若本站内容侵犯了原著者的合法权益,可联系本站删除。


