今天给各位分享hashex交易所的知识,其中也会对haas交易所进行解释
51cgfun吃瓜网怎么进:详细介绍51cgfun吃瓜网的访问方法
21114
猫咪MV最新地域网名怎么取:猫咪MV网名取名技巧
17446
女生经期计算器,女生月经计算公式
15227
关于青年男人多久手淫一次的信息
14480
那种减肥产品好,哪款减肥产品比较好
11540
隐藏式门把手,藏不住了?
2025-10-13
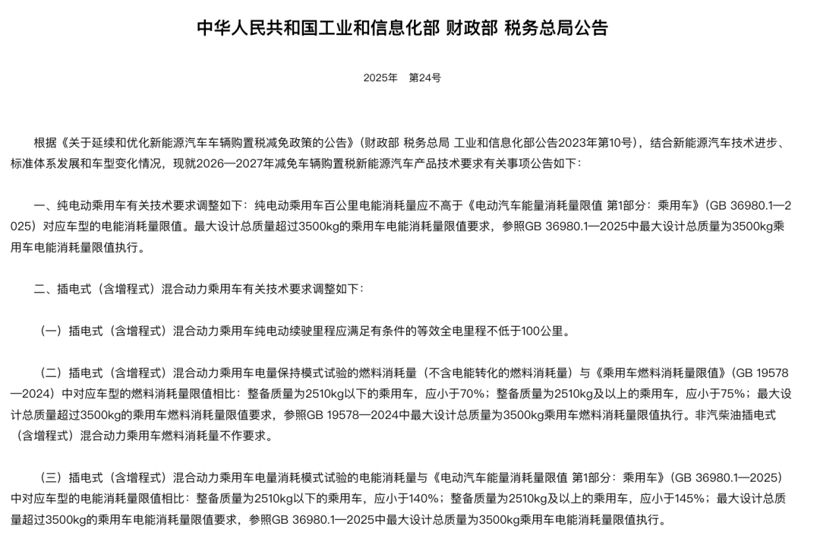
购置税减免新规落地,10万级插混车危险了?
通用汽车取消下一代氢燃料电池研发项目
利纳马拟斥资3亿美元收购Aludyne北美制造资产
【盖世快讯】商务部回应美方将对华加征100%关税;小米第三款车型测试谍照曝光